Delaware County Planning can provide information and technical support to municipalities for compliance with stormwater regulations.
Managing stormwater and protecting water quality in our streams is of critical importance to Delaware County and its residents. The Planning Department works with municipalities to help them implement state and federal programs aimed at mitigating stormwater and pollutant impacts on water quality.
Act 167 Stormwater Planning
Countywide Act 167 Plan Currently Underway
Delaware County is coordinating with its 49 municipalities as well as with key stakeholders to develop a comprehensive, countywide stormwater management program that is consistent with the provisions of Act 167. This will include an updated model stormwater management ordinance that addresses stormwater issues in critical areas in each of the County’s watersheds.
Phase 1 of the Countywide Act 167 Plan outlines the scope of study and is available here.

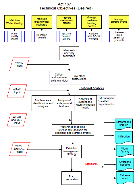
Pennsylvania Act 167 requires counties to prepare and adopt stormwater management plans for each of its watersheds. Act 167 stormwater plans provide uniform technical standards and criteria for the management of stormwater runoff from new land development and redevelopment sites throughout a watershed. These plans are prepared in consultation with municipalities located in the watershed, working through a Watershed Plan Advisory Committee (WPAC) comprised of local officials and other interested parties.
Act 167 plans examine existing and potential storm runoff and associated stream flow in a watershed. The plan’s analysis results in development of standards and criteria for the control and management of stormwater that must be implemented as part of new development and redevelopment. The final product of the Act 167 watershed planning process is a comprehensive watershed plan and model stormwater ordinance developed for the unique physical conditions of that specific watershed. Municipalities are required to implement the Act 167 plan through adoption of the model ordinance.
Ordinances from plans developed in 2005 or later can also be used to satisfy NPDES II/MS4 Program requirements. The Crum Creek model ordinance is the most recent, and it has been adapted for use by most municipalities in the County. Many Darby and Cobbs Creek municipalities continue to use the Darby-Cobbs ordinance as it still complies with the MS4 requirement. Planning Department staff are available to answer questions or advise municipalities on Act 167 plans and use of the Crum Creek model ordinance.
Act 167 prepared for Delaware County communities:
Ridley Creek (1988) - Volumes I, and II
Chester Creek (2002) - Volume I - Volume II
Darby-Cobbs Creek (2005) - Volumes I and II
Crum Creek (2011) - Volumes I and II - Volume III
Brandywine Creek (2013) - Chester County-wide Plan
Delaware River, Naamans, Marcus Hook, & Stoney Creek (2014) - The Delaware River Watershed Conservation Plan
National Pollutant Discharge Elimination (NPDES II)/MS4 Program
The Clean Water Act of 1972 has greatly improved the quality of the nation’s waterways. The National Pollutant Discharge Elimination System (NPDES) Program originally regulated point discharges such as those from sewage treatment plants and factories. Phase II of the program expands the regulation to address nonpoint source pollution resulting from stormwater.
The NPDES Phase II Program requires all owners of municipal separate storm sewer systems (MS4s) to obtain an NPDES permit. Every municipality in Delaware County is an MS4 and is required to have a permit, which is issued by the Pennsylvania Department of Environmental Protection. The permit requires implementation of programs to address the following six Minimum Control Measures:
- Public Education and Outreach
- Public Involvement and Participation
- Illicit Discharge Detection and Elimination
- Construction Site Stormwater Runoff Control
- Post Construction Stormwater Management in New Development and Redevelopment
- Pollution Prevention and Good Housekeeping for Municipal Operations and Maintenance
A recent change in the DEP permit requires municipalities to prepare pollutant reduction plans (PRPs) for each of its impaired streams.
The County can assist municipalities in meeting some permit requirements through multi-municipal coordination efforts and technical support for stormwater management ordinance adoption and implementation.